Page 150 - Manual_Polaris_RZR_ProXP-20-21
P. 150

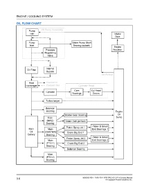
ENGINE / COOLING SYSTEM

                OIL FLOW CHART





















































































                3.6                                                        9930583 R01 - 2020-2021 RZR PRO XP / XP 4 Service Manual
                                                                                                © Copyright Polaris Industries Inc.
   145   146   147   148   149   150   151   152   153   154   155