Page 509 - Manual Oficina XP 1000 14-16
P. 509

ELECTRICAL

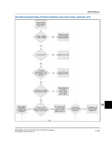
                   EPS TROUBLESHOOTING (POWER STEERING NON-FUNCTIONAL WITH MIL OFF)

































































                                                                                                                            11

















                   9926816 R06 - 2014-2016 RZR XP 1000 / XP4 1000 Service Manual                                     11.37
                   © Copyright Polaris Industries Inc.
   504   505   506   507   508   509   510   511   512   513   514