Page 517 - Manual Oficina XP 1000 14-16
P. 517

ELECTRICAL

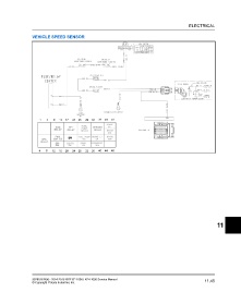
                   VEHICLE SPEED SENSOR

































































                                                                                                                            11

















                   9926816 R06 - 2014-2016 RZR XP 1000 / XP4 1000 Service Manual                                     11.45
                   © Copyright Polaris Industries Inc.
   512   513   514   515   516   517   518   519   520   521   522